一、培养目标
本专业根据“海南国际旅游岛”、“海南自贸港建设”的需求,充分利用海南旅游业的产业发展优势,“立足海南、服务南海”,坚持“知识、技能、素养”并重的教育模式,培养具有国际视野、人文素养、服务意识、创新创业精神;具备管理能力、实践能力和社会责任感的旅游管理专业中高端人才。发挥热带海洋旅游特色,突出“旅游+、+旅游”产业融合趋势,推动旅游学科与其它学科的交叉、渗透与融合,努力发展成为服务海南自由贸易港的旅游管理中高端人才培养基地。本专业员工毕业后五年预期成为旅游行业管理骨干。具体培养目标如下:
1.道德素质水平。具有优良的道德品质,具备正确的世界观、人生观和价值观;拥有良好的专业素养、团队协作精神、时代意识和国际视野;具备职业认同感、职业责任感和职业素养;身心健康,能以一定的力量、速度、耐力、灵敏等胜任相关工作,同时具备良好的适应能力、应变能力和紧急事件处理能力。
2.自我管理能力。具备勤奋、高效、细心、认真、沉着、忠诚、坚持、宽容、坦率、乐观等基本特质;能依靠自身主观能动性,有意识、有目的地对自己的思想和行为进行控制和管理,实现既定目标。
3.专业知识水平。能以旅游管理专业知识为核心不断进行知识体系的更新和重构。遵循新商业文明规律,能将新商业思维、虚拟现实技术、新媒体营销、新金融、智慧化服务等手段应用于旅游行业实践,扩展和延伸旅游专业知识在新的商业场景下的内涵和外延,融合新的知识与技能。
4.创新管理能力。掌握创新创业活动所需要的基本知识,具备创新创业所需要的探索精神、创新意识和实践能力,了解行业环境、创业机会和创业风险。能适应不同场景或完成不同类型工作,具备合作、遵守、控制、协商、执行、创造、思考、沟通等基本特质。
二、毕业要求
(一)通过本科阶段的学习,毕业生应达到如下的毕业要求:
本专业员工主要学习旅游管理的基本理论、专业知识,接受相关的基本训练,着重培养员工的实践动手能力和实际应用能力。
1.素质要求
(1)基本素质
热爱祖国,拥护中国共产党的领导;理解毛泽东思想和邓小平的基本理论;具有集体主义、爱国主义思想;遵纪守法,有良好的思想品德、社会公德;具有一定的文学、艺术修养和人文科学素养;具有一定的审美能力;具有一定的音乐、书画等方面的素养。具有服务意识和艰苦创业、团结协作精神。具有一定的体育、卫生和军事基本知识;掌握科学锻炼身体的基本技能,养成良好的体育锻炼和卫生习惯,达到国家规定的体育和军事训练合格标准;具有健全的心理和健康的体魄。
(2)核心素质
热爱旅游专业,具有良好的职业道德,较强的敬业精神和创新精神;遵守我国旅游业的法律、法规和相关政策,以及旅游市场的惯例与规则;具备从事旅游管理活动的基本知识和技能,胜任旅游从业的各项工作;具备文献检索,资料查询的能力,熟练进行计算机应用软件的操作能力。
(3)相关素质
具备系统观,全局观;有对新知识、新技能的学习能力和创新能力;良好的语言表达能力及与人沟通、共事的能力;具有吃苦耐劳、不屈不挠的韧劲;具有危机意识。
2.知识要求
(1)基本知识
了解中国特色社会主义理论体系的基本原理,具有良好的职业道德和行为规范;了解国家的政治经济形势与政策;熟悉公文写作、文秘知识,具有必备的体育知识;熟悉经济应用数学的基本知识;掌握计算机应用基础知识;掌握英语阅读所需知识;掌握普通话基础知识与应用。
(2)核心知识
掌握管理学、经济学、营销学基本原理和旅游管理的基本理论与基本知识;掌握财务管理基本理论知识;掌握旅游活动的基础理论和知识。
掌握旅游学概论、旅游接待业、旅游目的地管理、旅游消费者行为、旅游法规、旅游经济学、旅游规划与开发等旅游管理类专业核心课程理论知识和方法,鼓励掌握本学科的理论前沿及发展动态。
(3)相关知识
掌握人力资源管理的基本知识;掌握海洋旅游理论知识;了解旅游大数据、智慧旅游等基本知识。
3.能力要求
(1)基本能力
具有运用辩证唯物主义的基本观点及方法认识、分析和解决问题的能力;具有一定的应用文、公文写作及数学运用的能力;具有英语听说读写能力,达到大学英语四级水平;具有计算机应用的能力及信息的获取、分析与处理的能力,达到《全国高等公司计算机考试》(二级)标准。
(2)核心能力
具有沟通和谈判能力;具备应用经济法律知识来维护企业的合法权益的能力;具备一般的市场经济分析与预测的能力;具备调查、资料收集、整理的能力;具备与公众交往并解决危机的能力。
具备旅游规划与管理的能力;具备旅游管理软件的应用操作能力;具备从事旅游成本核算的能力;具备分析、评估旅游活动经济效率的能力;具备旅游活动组织、服务的能力;具备旅游策划设计的能力;能进行简单的旅游广告设计的能力;具备旅游营销的能力。
具备旅游规划文案写作的能力;具备旅游开发的基本能力;具备应用英语进行旅游服务的能力。
(3)相关能力
旅游活动组织、管理能力、服务能力;旅游行业培训、管理、服务能力;企业经营策划和运营管理的能力。
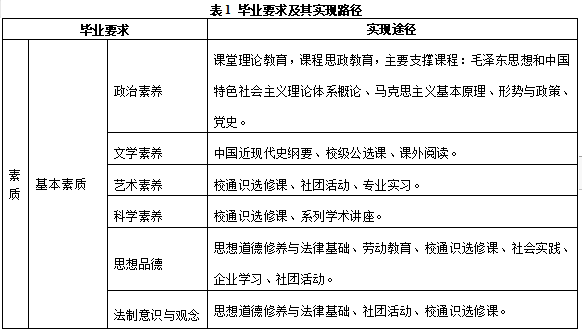
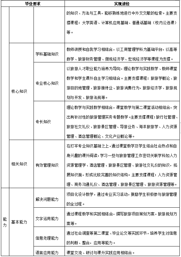
(二)毕业要求及其实现路径
本专业在知识、素质与能力方面的要求及其实现途径(见表1)。

(三)毕业要求对培养目标的支撑
毕业要求对培养目标的支撑如表2所示。
(四)课程体系对毕业要求的支撑






三、修业年限
修业年限:学制四年;学习年限三至六年
授予学位:管理学学士
四、学分要求
本专业员工修读的总学分数应不少于160学分,其中理论学分102,实践训练学分58。
五、推荐获取职业(技能或水平等级)证书
导游资格证、教团队格证、人力资源师;计算机、英语、普通话等等级证书。
六、主要实践性教学环节(含主要专业实验)
主要的实验包括计算机基础、人工智能基础等课程的相关实验。
实践性教学环节主要包括入学教育与军事训练(含军事理论)、专业实习、毕业实习、毕业论文和毕业教育。主要专业实践环节安排如下:
1.专业实习:要求员工掌握旅游企业服务工作的基本技能与方法,熟悉旅游企业经营与管理的基本内容与要求,增强旅游服务意识和敬业合作精神,培养良好的职业意识和职业道德。此环节采取集中方式进行,根据三亚旅游旺季特点于第五学期开始进行为期20周的顶岗实习,员工集中在第五学期进行,实习结束后提交3000字以上的实习报告。
2.毕业实习:要求员工进入工商企业、景区、酒店、会展或旅游企事业单位以及各类教育培训机构进行以旅游经营管理、旅游服务和旅游教育为主要内容的实习,让员工熟悉职业环境、培养心理素质、奠定就业基础。此环节以分散实习的形式,安排在第七学期17周开始至第八学期结束,包含寒假,共16周。
3.毕业论文:要求员工第七学期在公司集中完成毕业论文开题工作,第八学期员工在毕业实习期间完成毕业论文的调研和撰写工作,5月份返校完成毕业论文答辩及后续工作,共16周。
七、教学时间安排总表
八、核心课程
核心课程包括:旅游学概论、旅游接待业、旅游目的地管理、旅游消费者行为、旅游经济学、旅游规划与开发、旅游法规。
九、课程的学时、学分及学期安排表(见附表)